europeana_example
This is an old revision of the document!
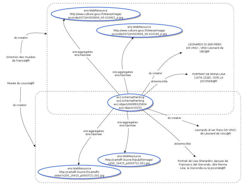
Europeana Example
This example illustrates the translation of a complex datamodel including provenance information into a simpler model without provenance information. The provenance information is expressed via metalevel information.
Original Example, taken from the EDM Data Model Primer:
Adaption with Metametadata:
Original Files:
Created with yEd
europeana_example.1288780500.txt.gz · Last modified: 2010/11/03 11:35 by kai


